中文 English
 
 
用户名:
密  码:
 
 
 
上引法无氧铜材连铸机组
电工机械
有载开关
竖式熔铜炉
热处理加工
BF1系列有载分接开关使用说明书
CF1系列有载分接开关使用说明书
YJK-1型有载开关智能控制器使用说明书
YK2-3型有载分接开关自动控制器使用说明书
产 品 介 绍   Product
 


名称: YK(YC)型变压器
类型: 有载开关
产地: 上海

    YK(YC)型变压器有载分接开关自动控制器(以下简称YK)配合各种变压器有载分接开关,用于变压器有载调压的手动和自动控制。YK实施采样电压与设定电压相比较,一旦采样电压偏离预先设定范围,就产生一个“升档”或“降档”控制信号,使有载分接开关从一个分接头切换至另一个分接头,以达到调压目的。

YK不仅具有一般有载开关控制哭喊 的功能,还有多种显示功能及二种数字电压显示,通过开关转换可直接观察信号电压和基准电压,并可直接调节基准电压,配以灵敏度使电压设定在用户所需要的范围;YK还备有远程控制输出接口,供无人值班变电站用。

YK控制器具有强大的保护功能,当YK失去有载分接开关档位信号时,将自动封锁升压和降压动作指令,并在档位显示发出告警信号;当信号电压高于基准电压110%时,即过压,YK发出速降动作指令并在显示窗闪烁“过压”;由于某种原因(如:短路、缺相等)信号电压瞬间底于基准电压70%时,即欠压,YK将封锁动作指令并在显示窗闪烁“欠压”;YK还具有可靠的二端电气限位。

工作原理

有载变压器的二次侧电压通过电压互感器进入YK,通过机内PT,经AC/DC电路整流,滤波及分压进入运放电路与设定的基准电压进行比较、判断,一旦达到有载变压器动作的控制条件,就向有载分接开关发出动作指令,由控制驱动继电器控制分接开关的电动机运转,带动分接开关从一个分接头切换至另一个分接头,从而改变调压变压器的二次电压,以达到自动调压目的。

原理方框图

 

原理方框图

技术参数:

3.1工作电压~220V或~380V±10%(根据控制器后面板而定)

3.2信号电压~100V或~400V(按有载调压变压器的二次侧输出电压而定)

3.3额定档位≤9档(根据用户特殊需要可在19档以内)

3.4动作延时 10S150S可调

3.5灵敏度难关5%2.5%(根据用户特殊要求可在1%10%定做)

3.6工作温度-20+40

3.7工作温度气温20时≤90%

3.8外形尺寸220×100×280mm

3.9重量3Kg

显示功能

4.1电压显示:采用三位0.5英寸LED显示,通过“信号/基准”转换开关,来显示信号电压或基准电压。当“信号”字符灯亮表示所显示为信号电压,当“基准”字符灯亮表示所显示为基准电压。

4.2档位显示:采用单位0.5英寸LED显示,显示分接开关所处的相应分接头的位置。当YK未得到分接开关档位信号时,“档位”字符灯闪烁以示告警,同时控制器无动作输出。

4.3动作次数:开关切换一档,记录一次,并累计分接开关切换次数。

注:为了使开关、控制器能长时间正常运作,每当分接开关动作2000次左右,应检查分接开关本体油。

4.4欠压过压显示:控制器在自动状态时,当信号电压高于基准电压110%时,即过压,“过压”字符灯闪烁,同时YK发出速降动作指令;当信号电压底于基准电压70%时,即欠压,“欠压”字符灯闪烁,同时YK将封锁动作指令。

显示功能

4.1电压显示:采用三位0.5英寸LED显示,通过“信号/基准”转换开关,来显示信号电压或基准电压。当“信号”字符灯亮表示所显示为信号电压,当“基准”字符灯亮表示所显示为基准电压。

4.2档位显示:采用单位0.5英寸LED显示,显示分接开关所处的相应分接头的位置。当YK未得到分接开关档位信号时,“档位”字符灯闪烁以示告警,同时控制器无动作输出。

4.3动作次数:开关切换一档,记录一次,并累计分接开关切换次数。

注:为了使开关、控制器能长时间正常运作,每当分接开关动作2000次左右,应检查分接开关本体油。

4.4欠压过压显示:控制器在自动状态时,当信号电压高于基准电压110%时,即过压,“过压”字符灯闪烁,同时YK发出速降动作指令;当信号电压底于基准电压70%时,即欠压,“欠压”字符灯闪烁,同时YK将封锁动作指令。

4.5其它字符显示:当“远控”字符灯亮时,为远方控制状态,就地升档和降档动作指令不起作用;当“手动”字符灯亮时,为手动控制状态,远控和自动均不起作用;当“自动”字符灯亮时,“1N”字符灯为闪烁状态;分接开关在降档过程中,“N1字符灯为闪烁状态。

注意:如显示屏幕出现字符灯闪烁时,用户应特别重视。

使用方法

5.1手动操作方法:打开电源开关,将就地/远控选择开关置于就地控制状态,手动/自动选择开关置于搬运控制状态,以“手动”字符灯亮为准,按“1N”钮,“1N”字符灯闪烁,同时分接开关从N档切换至N+1档,按“N1钮,“N1字符灯闪烁,同时分接开关从N档切换至N1档;在升档或减档过程中,按“停止”钮,动作立即停止。

注意:在安次调试中,应特别注意操作方向与开关实际动作方向是否一致,否则会导致开关二端电气限位失灵。

5.2自动操作方法:当手动操作正常后,在使用自动控制前,必须确认各项数据。若用户输入的信号电压为400V,有载高压变压器灵敏度为2.5%,基准晓以大义为390V,延时时间为45S。控制器按以下步骤设置:

1、将信号电压选择开关置于“ 400V”位置,灵敏度选择开关置于“ 2.5%”位置。

2、把“信号/基准”选择开关置于“基准”位置(“基准”字符灯亮),用一字型罗丝刀调整“基准调节”电位器,直至电压显示为“390,将此开关返回信号电压显示(“信号”字符灯亮)。

3、把一字型罗丝刀调整延时电位器。

最后将“手动/自动”选择开关置于“自动”位置(以“自动”字符灯亮为准),此时YK将对有载变压器进行自动高压。一旦采样电压低于用户设定下限电压时,“延时”字符灯亮,经过延时发出升压指令;反之当采样电压高于上限电压时,动作“延时”字符灯亮,经过延时发出降压指令。

说明:下限电压=基准电压--基准电压×灵敏度

      上限电压=基准电压+基准电压×灵敏度

例:用户基准电压为400V,灵敏度为2.5%

则:下限电压=400V-400V×2.5%=390V

    上限电压=400V+400V×2.5%=410V

5.3远程控制操作方法:将“就地/远控”选择开关置于远控状态,以“远控”字符灯亮为准,此时控制器的手动和自动均不起作用,只有远方才可以控制。

6、接线方法

6.1CX1插座与有载分接开关控制信号端连接,CX2插座与远程控制设备连接。(具体接线按照接线表)。

6.2工作电压接AC220VAC380V,具体接法必须符合YK后面板要求。

6.3信号电压接线方法:当有载高压变压器的二次侧电压为400V时,可直接接入YK400V信号电压端子上;当有载变压器的二次侧电压通过高压互感器的100V电压,可接入YK100V信号电压端子上。

注意:绝不可以把二种电压信号同时接入控制器。

7、注意事项

7.1产品不应受到剧烈震动或撞击,不得暴晒淋雨,应存放在-2040无腐蚀气体的环境中,产品应保持清洁干燥。

7.2当发觉YK有故障时,请将电源开关关掉,并把CX1控制电缆插头卸下。

2 YK与远程控制接线

:此接线表为远方档位信号为--对应接点信号输出,中用户须要其它档位信号输出,请详见第10页附录3.

 

附录2:订货须知

用户在订货时必须提供以下数据:

1、提供所配分接开关型号及生产厂家。

2、分接开关额定档位及调压精度。

3、如用户需要带远控接口输出,应确定以下几种遥信方式:

a:--对应接点信号;b:BCD码信号;c:OV5V)电压信号、d:420mA)电流信号。

4、控制电缆线及远控电缆长度。

5、用户在遵守保管及使用规则下,从安装使用日起12个月内,并从制造厂发货给用户不超过18个月期限

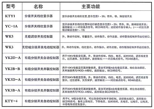
附录5:本厂其它型号控制器


 
 
 
上海赛力电工电器制造有限公司 © 版权所有2004-2005
Copyright © SAILI All Right Reserved2004-2005
Made From the IENET.CN